Ò»¡¢ÎÒ¹úÆû³µÐÐÒµ²úÁ¿ºÍÂþÑÜÏÖ×´
ÖйúµÄÆû³µ¹¤Òµ½µÉúÓÚ1953Äê¡£¡£¡£¡£¡£¡£¡£Ã«Ôó¶«Ö÷ϯдÏ“µÚÒ»Æû³µÖÆÔì³§µÓÚ¨¼ÍÄÄÌâ´ÊÖÁ½ñÒÑ×ß¹ýÁË60ÄêµÄÀú³Ì£¬£¬£¬£¬£¬£¬Æû³µÐÐÒµÏÖÔÚÒѾ³ÉΪÖйú¾¼ÃµÄÖ§Öù¹¤ÒµÖ®Ò»¡£¡£¡£¡£¡£¡£¡£´ÓÆû³µ²úÏúÁ¿À´¿´£¬£¬£¬£¬£¬£¬ÖйúÆû³µÊг¡µÄ¸ßËÙÉú³¤¸Ä±äÁËÌìÏÂÊг¡ÃûÌ㬣¬£¬£¬£¬£¬ÖйúÆû³µÊг¡µÄÄê²úÏúÁ¿»®·ÖÓÉ2006ÄêµÄ728ÍòÁ¾ºÍ722ÍòÁ¾£¬£¬£¬£¬£¬£¬Ñ¸ËÙÉÏÉýÖÁ2013 ÄêµÄ2212 ÍòÁ¾ºÍ2198ÍòÁ¾¡£¡£¡£¡£¡£¡£¡£ÈçͼһËùʾ¡£¡£¡£¡£¡£¡£¡£´Ó¹¤Òµ×ܲúÖµ¿´£¬£¬£¬£¬£¬£¬1998 ÖÁ2012 Äê¼ä£¬£¬£¬£¬£¬£¬ÎÒ¹úÆû³µ¹¤Òµ×ܲúÖµ´Ó2,787.3 ÒÚÔªÔöÌíµ½3.58 ÍòÒÚÔª£¬£¬£¬£¬£¬£¬Õ¼ÌìϹ¤Òµ×ܲúÖµµÄ±ÈÖØ´Ó4.1%Ìá¸ßÖÁ4.5%¡£¡£¡£¡£¡£¡£¡£

ͼ1 2006Äê-2013ÄêÖйúÆû³µ²úÁ¿
Êý¾ÝÏÔʾ£¬£¬£¬£¬£¬£¬Æû³µ²úÁ¿¾ÓǰÈýλµÄÊ¡·ÝΪ¹ã¶«Ê¡2542909Á¾¡¢¼ªÁÖÊ¡2342273Á¾¡¢ÉϺ£2268857Á¾£¬£¬£¬£¬£¬£¬»®·ÖÕ¼Æû³µÐÐÒµÌìÏÂ×ܲúÁ¿±ÈÖØÎª10.65%¡¢9.81%¡¢9.50%£¬£¬£¬£¬£¬£¬ÈýµØºÏ¼ÆÕ¼ÌìϱÈÖØÎª29.36%¡£¡£¡£¡£¡£¡£¡£Èçͼ2Ëùʾ¡£¡£¡£¡£¡£¡£¡£

ͼ2 2013ÄêÖйúÆû³µÐÐÒµ²úÁ¿¼¯ÖжÈÇéÐÎ
¶þ¡¢ÎÒ¹úÆû³µÐÐÒµÌØµã
1.ÒÀÀµºÏ×ÊģʽÉú³¤
ˢпª·Åºó£¬£¬£¬£¬£¬£¬ÎÒ¹úÕýʽ°ÑÆû³µ¹¤ÒµÁÐΪ¹ú¼ÒÖ§Öù¹¤Òµ£¬£¬£¬£¬£¬£¬²¢Ìá³öÒýÈëÍâÑó×ʽðºÍÊÖÒÕʵÁ¦£¬£¬£¬£¬£¬£¬ÒÔºÏ×ʵÄÐÎʽÉú³¤Æû³µ¹¤ÒµµÄÄ¿µÄ£¬£¬£¬£¬£¬£¬È·¶¨ÁËÆû³µ¹¤Òµ“¸ßÆðµã¡¢´óÅúÁ¿¡¢×¨Òµ»¯”µÄÉú³¤ÔÔò¡£¡£¡£¡£¡£¡£¡£ÒԺ󣬣¬£¬£¬£¬£¬ÎÒ¹úÆû³µ¹¤Òµ×ßÉÏÁ˺Ï×ÊÉú³¤µÄõè¾¶£¬£¬£¬£¬£¬£¬¹«¹²¡¢Æ¯ºó¡¢¸£ÌصÈÍâÑó´óÐÍÆû³µÆóÒµ×îÏÈÓ뺣ÄÚÆû³µÆóÒµ¶Ô½Ó£¬£¬£¬£¬£¬£¬Â½Ðø½¨ÉèÁËһЩºÏ×ʹ«Ë¾¡£¡£¡£¡£¡£¡£¡£
2.×ÔÖ÷Æ·ÅÆÉú³¤¿ìËÙ£¬£¬£¬£¬£¬£¬µ«Óë¹ú¼ÊˮƽÏà±ÈÈÔÓвî±ð
ÓëÍâÑó×ÅÃûÆ·ÅÆÏà±È£¬£¬£¬£¬£¬£¬ÎÒ¹ú×ÔÖ÷Æ·ÅÆÆû³µÈÔÈ»±£´æÊÖÒÕˮƽ½ÏµÍ£¬£¬£¬£¬£¬£¬Éú²úÆóÒµ¼°³µÐÍÊýÄ¿²»¼¯ÖУ¬£¬£¬£¬£¬£¬Æ·ÅÆÓ°ÏìÁ¦½ÏСºÍ²úÆ·¸½¼ÓֵƫµÍµÈÁÓÊÆ¡£¡£¡£¡£¡£¡£¡£
3.ÏûºÄ½á¹¹Ö÷ÒªÒÔ³ËÓóµÎªÖ÷
1980 Äêǰºó£¬£¬£¬£¬£¬£¬ÎÒ¹ú½Î³µÄê²úÁ¿Ö»ÓÐÔ¼5000 Á¾£¬£¬£¬£¬£¬£¬´ó²¿·ÖµÄ½Î³µÊг¡ÐèÇóÖ»ÄÜ¿¿Èë¿Ú½â¾ö¡£¡£¡£¡£¡£¡£¡£ÔÚÈ·¶¨ÒÔºÏ×Ê·½·¨Éú³¤Æû³µ¹¤ÒµµÄÄ¿µÄºó£¬£¬£¬£¬£¬£¬¹ú¼Ò°Ñ½Î³µ×÷ΪÉú³¤Öص㣬£¬£¬£¬£¬£¬2005 Ä꣬£¬£¬£¬£¬£¬ÎÒ¹ú³ËÓóµÏúÁ¿µÚÒ»´ÎÁè¼ÝÉÌÓ󵣬£¬£¬£¬£¬£¬2014 Ä꣬£¬£¬£¬£¬£¬ÎÒ¹ú³ËÓóµ²úÁ¿¿¿½ü2,000 ÍòÁ¾¡£¡£¡£¡£¡£¡£¡£2006 Äê-2014Ä꣬£¬£¬£¬£¬£¬ÎÒ¹ú³ËÓóµÊг¡µÄƽ¾ùÔöËÙΪ20%×óÓÒ£¬£¬£¬£¬£¬£¬¸ßÓÚÉÌÓóµÊг¡9%×óÓ񵀮½¾ùÔöËÙ¡£¡£¡£¡£¡£¡£¡£
4.³ËÓóµÏûºÄÊг¡ÒÔСÅÅÁ¿³µÐÍΪÖ÷
Ëæ×ž¼ÃÉú³¤ºÍסÃñÉúÑÄˮƽµÄÌá¸ß£¬£¬£¬£¬£¬£¬ÎÒ¹úÆû³µÊг¡µÄÏûºÄ½á¹¹Ö𽥸ı䣬£¬£¬£¬£¬£¬Æû³µ²úÆ·µÄÏûºÄÊôÐÔÖð½¥´ÓÒÔǰµÄÉÝ³ÞÆ·×ª±äΪһÑùƽ³£ÏûºÄÆ·¡£¡£¡£¡£¡£¡£¡£×÷Ϊ¼ÒÍ¥Ó󵣬£¬£¬£¬£¬£¬Ë¼Á¿µ½×¡Ãñ¿ÉÖ§ÅäÊÕÈëˮƽ¼°ÓͺĵÄÒòËØ£¬£¬£¬£¬£¬£¬³ËÓóµµÄ³µÐͽṹÇ÷ÏòÓÚÇáÐÍ»¯¡¢Ð¡ÅÅÁ¿»¯¡£¡£¡£¡£¡£¡£¡£
5.Æû³µÁ㲿¼þ±¾ÍÁ»¯
Æû³µÐÐÒµ¾ßÓÐÈ«Çò»¯µÄÌØÕ÷£¬£¬£¬£¬£¬£¬×Ô20 ÊÀ¼Í90 ÄêÔÂÒÔÀ´£¬£¬£¬£¬£¬£¬Æû³µÁ㲿¼þÐÐÒµÒѾÐγÉÁËÈ«ÇòÉú²ú¡¢È«Çò²É¹ºµÄϵͳ£¬£¬£¬£¬£¬£¬Õû³µÉú²úÆóҵƾ֤һ¶¨µÄÔÔòÔÚÈ«Çò¹æÄ£ÄÚ¶ÔÆû³µÁ㲿¼þʵÑéͳһ²É¹º¡£¡£¡£¡£¡£¡£¡£
Èý¡¢Æû³µÇáÁ¿»¯
1.Æû³µÇáÁ¿»¯¶ÔÏÖ´úÆû³µÉú³¤µÄÖ÷ÒªÒâÒå
1.1Æû³µÇáÁ¿»¯Äܹ»ÓÐÓýÚÔ¼ÓͺĺÍïÔÌÅÅÁ¿
¾ÝÏà¹Ø×ÊÁÏÏÈÈÝ£¬£¬£¬£¬£¬£¬Ò»Ñùƽ³£ÇéÐÎÏ£¬£¬£¬£¬£¬£¬³µÖØÃ¿¼õÇá1 kg£¬£¬£¬£¬£¬£¬Ôò1 L µÄÆûÓ;ͿÉÒÔʹÆû³µ¶àÐÐÊ»0. 011 km£¬£¬£¬£¬£¬£¬Ò²¾ÍÊÇ˵Æû³µÃ¿ÔËÐÐ10000 km£¬£¬£¬£¬£¬£¬¾ÍÄܹ»½ÚÔ¼ÆûÓÍ0. 7 L¡£¡£¡£¡£¡£¡£¡£Óë´Ëͬʱ£¬£¬£¬£¬£¬£¬Æû³µ¼õÖØ²»µ«ïÔÌÁËÓͺ쬣¬£¬£¬£¬£¬Ò²ïÔÌÁË´óÆøÖжþÑõ»¯Ì¼µÄÅÅ·ÅÁ¿£¬£¬£¬£¬£¬£¬³µÖØïÔÌ50%£¬£¬£¬£¬£¬£¬CO2µÄÅÅ·ÅÁ¿¾Í»áïÔÌ13%¡£¡£¡£¡£¡£¡£¡£Í¬Ê±Ò²ïÔÌÁËÆäËûÓк¦ÎïÖʵÄÅÅ·Å£¬£¬£¬£¬£¬£¬È絪»¯Îï¡¢Áò»¯ÎïµÈ£¬£¬£¬£¬£¬£¬¶ÔÌá¸ßÇéÐεÄÖÊÁ¿Ò²Æðµ½Á˺Ü×ÅÊöÓᣡ£¡£¡£¡£¡£¡£
1.2Æû³µÇáÁ¿»¯Äܹ»Ìá¸ßÆû³µµÄÐÐÊ»ÐÔÄÜÒÔ¼°Çå¾²ÐÔÄÜ
¼õÇáÆû³µµÄÖÊÁ¿£¬£¬£¬£¬£¬£¬¿ÉÒÔÌá¸ßÆû³µµÄÐÐÊ»ÐÔÄÜ£¬£¬£¬£¬£¬£¬Æ¾Ö¤ÃÀ¹úÂÁҵлáÌá³ö³µÖØÃ¿¼õÇá25%£¬£¬£¬£¬£¬£¬¾ÍÄܹ»Ê¹Æû³µ¼ÓËÙµ½96. 56 km•h £ 1 µÄʱ¼ä´ÓÔÀ´µÄ10 s ïÔ̵½6 s£Û6£Ý; ¼õÇáÆû³µµÄÖÊÁ¿£¬£¬£¬£¬£¬£¬Í¬Ê±¿ÉÒÔ½µµÍ¶¯Á¦ºÍ¶¯Á¦´«¶¯ÏµÍ³µÄ¸ººÉ£¬£¬£¬£¬£¬£¬Äܹ»Ê¹Æû³µÔڽϵ͵ÄÇ£Òý¸ººÉ״̬ϼ´¿ÉÌåÏÖ³öͬÑùµÄ»òÕ߸üºÃµÄÐÔÄÜ¡£¡£¡£¡£¡£¡£¡£
2. ÂÁºÏ½ðÖÊÁÏÔÚÏÖ´úÆû³µÉú²úÖеÄÓ¦ÓÃ
Î÷Å·¹ú¼ÒµÄÆû³µ¹¤ÒµºÜÅ£¬£¬£¬£¬£¬£¬²¢ÇÒºÜÔç¾Í×îÏÈ×¢ÖØÆû³µµÄ½ÚÄܼõÅÅÒÔ¼°ÂÁºÏ½ðÔÚÆû³µÇáÁ¿»¯ÉϵÄÖ÷Òª×÷Óᣡ£¡£¡£¡£¡£¡£°ÂµÏ×÷ΪµÚÒ»¸öÕæÕý½«ÂÁ´øÈëÆû³µÇáÁ¿»¯Á¿²ú½×¶ÎµÄ³§ÉÌÔÚ1994 Äê¾ÍÖÆÔì³öÁËÈ«ÇòµÚ1 Á¾È«ÂÁ³µ±í1 ÁгöÁËÌìÏÂÆû³µ¹¤ÒµÔÚ1980¡¢1990¡¢2000¡¢2010 ÄêµÄÆû³µËùÓÃÖÊÁϵÄ×é³É±ÈÀý¡£¡£¡£¡£¡£¡£¡£Óɱí1¿ÉÒÔ¿´³ö£¬£¬£¬£¬£¬£¬Æû³µ¹¤ÒµÔÚ30 ÄêµÄÉú³¤ÖУ¬£¬£¬£¬£¬£¬¸ÖÌú¡¢·Ç½ðÊôºÍÆäËûÖÊÁϵıÈÀý¶¼ÔÚһֱϽµ; Ïà·´£¬£¬£¬£¬£¬£¬ÂÁ²ÄµÄ±ÈÀý´Ó1980 ÄêµÄ4% ÌáÉýµ½ÁË2010 ÄêµÄ29%£¬£¬£¬£¬£¬£¬²¢ÉÐÓÐÉÏÉýÇ÷ÊÆ£¬£¬£¬£¬£¬£¬¿ÉÒÔ²¿·ÖÌæ»»¸Ö²ÄÔÚÆû³µÉϵĻù´¡Ö°Î»¡£¡£¡£¡£¡£¡£¡£

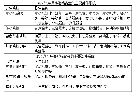
3.ÓÃÓÚÆû³µÉϵÄÂÁºÏ½ð¿É·ÖΪÖýÔìÂÁºÏ½ðºÍ±äÐÎÂÁºÏ½ð¡£¡£¡£¡£¡£¡£¡£
ÖýÔìÂÁºÏ½ðÔÚÆû³µÉϵÄʹÓÃÁ¿×î¶à,¿É·ÖÎªÖØÁ¦ÖýÔì¼þ¡¢µÍѹÖý¼þºÍÆäËûÌØÖÖÖýÔìÁã¼þ¡£¡£¡£¡£¡£¡£¡£±äÐÎÂÁºÏ½ð°üÀ¨°å²Ä¡¢²²Ä¡¢¼·Ñ¹²Ä¡¢¶Í¼þµÈ¡£¡£¡£¡£¡£¡£¡£Ììϸ÷¹úÆû³µ¹¤ÒµÓÃÂÁºÏ½ðÖÊÁÏµÄÆ·ÖÖ×é³É¸ÅÂÔÊÇÏàͬ
µÄ¡£¡£¡£¡£¡£¡£¡£ÆäÆ·ÖÖ×é³É:Öý¼þÕ¼80%×óÓÒ,¶Í¼þÕ¼1%¡«3%,ÆäÓàΪ¼Ó¹¤²Ä¡£¡£¡£¡£¡£¡£¡£±í2ΪÆû³µÓÃÖýÔìÂÁºÏ½ðµÄÖ÷Òª²¿¼þϵͳ,±í3ÊÇÆû³µÓñäÐÎÂÁºÏ½ðµÄÖ÷Òª²¿¼þ¡£¡£¡£¡£¡£¡£¡£

ËÄ¡¢ÐÂÄÜÔ´Æû³µµÄÉú³¤
ÐÂÄÜÔ´Æû³µ°üÀ¨»ìÏý¶¯Á¦Æû³µ£¨HEV£©¡¢´¿µç¶¯Æû³µ£¨BEV£¬£¬£¬£¬£¬£¬°üÀ¨Ì«ÑôÄÜÆû³µ£©¡¢È¼ÁÏµç³Øµç¶¯Æû³µ£¨FCEV£©¡¢Çâ·¢ÄîÍ·Æû³µ¡¢ÆäËüÐÂÄÜÔ´£¨Èç¸ßЧ´¢ÄÜÆ÷¡¢¶þ¼×ÃÑ£©Æû³µµÈÖÖÖÖ±ð²úÆ·¡£¡£¡£¡£¡£¡£¡£ÆäÖУ¬£¬£¬£¬£¬£¬»ìÏý¶¯Á¦Æû³µ¡¢´¿µç¶¯Æû³µºÍȼÁÏµç³ØÆû³µÊÇÖйúÐÂÄÜÔ´Æû³µÈý´óÖ÷Á÷Éú³¤Æ«Ïò¡£¡£¡£¡£¡£¡£¡£
2012 ÄêÎÒ¹úÐÂÄÜÔ´Æû³µÉú²úÁË12552 Á¾£¬£¬£¬£¬£¬£¬ÆäÖд¿µç¶¯Æû³µ11241Á¾£¬£¬£¬£¬£¬£¬²åµçʽ»ìÏý¶¯Á¦Æû³µ1311Á¾¡£¡£¡£¡£¡£¡£¡£2013ÄêÖйúÐÂÄÜÔ´Æû³µÉú²úÁË1.75ÍòÁ¾£¬£¬£¬£¬£¬£¬ÆäÖд¿µç¶¯Æû³µ14243Á¾£¬£¬£¬£¬£¬£¬²åµçʽ»ìÏý¶¯Á¦3290Á¾¡£¡£¡£¡£¡£¡£¡£2014ÄêÖйúÐÂÄÜÔ´Æû³µÉú²úÁË1.75ÍòÁ¾£¬£¬£¬£¬£¬£¬ÆäÖд¿µç¶¯Æû³µ48605Á¾£¬£¬£¬£¬£¬£¬²åµçʽ»ìÏý¶¯Á¦29894Á¾¡£¡£¡£¡£¡£¡£¡£ÏêϸÇéÐÎÈçͼ3Ëùʾ¡£¡£¡£¡£¡£¡£¡£
Îå¡¢º¸½ÓÔÚÆû³µÉϵÄÓ¦ÓÃ

ͼ3 2012-2014ÄêÖйúÐÂÄÜÔ´Æû³µ²úÁ¿Í³¼Æ±í£¨µ¥Î»£ºÁ¾£©
º¸½ÓÊÇÆû³µÖÆÔìÁ´ÖеÄÒ»ÏîÖ÷ÒªµÄ¼Ó¹¤»·½Ú¡£¡£¡£¡£¡£¡£¡£Æû³µµÄ·¢ÄîÍ·¡¢±äËÙÏä¡¢³µÇÅ¡¢³µ¼Ü¡¢³µÉí¡¢³µÏáµÈÁù´ó×ܳɶ¼Àë²»¿ªº¸½ÓÊÖÒÕµÄÓ¦Óᣡ£¡£¡£¡£¡£¡£ÖÖÖÖº¸½ÓÒªÁì“ÁýÕÖ”Á˴Ӱ׳µÉí¡¢³µ¼Ü¡¢µ×Å̵½Ðü¹Òϵͳ¡¢Öƶ¯ÏµÍ³¡¢×ªÏòÆ÷¡¢ÀëºÏÆ÷¡¢±äËÙÆ÷Ö±ÖÁ³µÂÖÂÖȦµÈ²¿¼þµÄ³ÉÐμӹ¤¡£¡£¡£¡£¡£¡£¡£ÖÖÖÖ¼ºÓеĺ¸½Óµ¥Î»ÊÖÒպ͹¤ÒÕÒªÁì,Èçµç×躸¡¢ÆøÌå±£»£»£»£»£»£»£»¤º¸¡¢ÂÝÖùº¸¡¢Ç¥º¸¡¢Ä¦²Áº¸¡¢¸ßÄÜÊøº¸µÈ¶¼»ñµÃÓ¦Óᣡ£¡£¡£¡£¡£¡£
1.1 Æû³µÖÆÔ칤ҵËùÓõĺ¸½ÓÒªÁì
Æû³µÊǺ¸½ÓÓ¦ÓÃÃæ×î¹ãµÄÐÐÒµÖ®Ò»£¬£¬£¬£¬£¬£¬ËùÓõĺ¸½ÓÒªÁìÒ²ÖÖÀà·±¶à£¬£¬£¬£¬£¬£¬ÆäÖ÷ÒªÒªÁìÈç±í4.

1.2³µ¹¤ÒµÖÐÖ÷Òªµç»¡º¸½Ó¹¤ÒÕÓ¦ÓÃÒªÁìµÄÓ¦ÓÃ
ÏÖÔÚ£¬£¬£¬£¬£¬£¬Æû³µµÄ½á¹¹¼þº¸½ÓÖУ¬£¬£¬£¬£¬£¬³£»£»£»£»£»£»£»áÓ¦Óõ绡º¸¹¤ÒÕ£¬£¬£¬£¬£¬£¬Ê¹ÓýϹãµÄÊÇCO2 ÆøÌå±£»£»£»£»£»£»£»¤º¸¡¢ÈÛ»¯¼«ÆøÌå±£»£»£»£»£»£»£»¤º¸(GMAW)ºÍÎÙ¼«¶èÐÔÆøÌå±£»£»£»£»£»£»£»¤º¸(TIG)¡£¡£¡£¡£¡£¡£¡£MlG/ MAG ·¨ÊÇÆû³µ¹¤ÒµÖг£ÓõÄÒ»ÖÖº¸½ÓÒªÁì, ËüµÄÖ÷ÒªÓŵãÌåÏÖÔÚº¸×ÅÂʸߡ¢º¸Ìõ»òº¸Áϱ¾Ç®µÍ¡¢ÌîÁϽðÊôʹÓÃÂʸߡ¢¿ÉÒÔʵÏÖ°ë×Ô¶¯»òÈ«×Ô¶¯º¸½Ó¡¢²Ù×÷¼òÆÓ¡¢¶ÔÆä²Ù×÷ÊÖÒÕÒªÇóµÍ¡¢±¬·¢º¸»¡×¼Ê±ÒÔ¼°¿ÉïÔÌÑÌÆøµÄ±¬·¢µÈ¡£¡£¡£¡£¡£¡£¡£¿£¿£¿£¿£¿£¿£¿ÉÒÔ¿´µ½, ¸ßËÙÂÊ¡¢¸ßÖÊÁ¿µÄ¶Ñº¸ÒÔ¼°ÕûÀíÊÂÇéÁ¿ºÜСÊÇMIG/MAG µç»¡º¸·¨³ÉΪÀíÏëµÄº¸½ÓÒªÁìµÄÒªº¦¡£¡£¡£¡£¡£¡£¡£
MAGº¸½ÓÒªÁìÖ÷ҪʹÓÃµÄÆû³µ²¿¼þÈçͼ4Ëùʾ¡£¡£¡£¡£¡£¡£¡£µãº¸Ö÷ÒªÓÃÓÚ³µÉí²¿¼þ£¬£¬£¬£¬£¬£¬MAGº¸½ÓÔò²î±ð£¬£¬£¬£¬£¬£¬Ëü¶àÓÃÓÚÒªÇó¸ßÇ¿¶ÈµÄ½Å±ß²¿¼þºÍÐÎ×´ÖØ´óµÄ²¿¼þµÈ¡£¡£¡£¡£¡£¡£¡£

ͼ4 ÊÊÓÚMAGº¸½ÓµÄ´ú±íÐÔÆû³µ²¿¼þ¡£¡£¡£¡£¡£¡£¡£
1.3º¸½ÓÆû³µÁ㲿¼þµÄº¸½Ó¹¤ÒÕ
ÏÖÔÚ£¬£¬£¬£¬£¬£¬ÔÚÆû³µÉú²úÖÆÔìÖÐʹÓõĺ¸½Ó¹¤ÒÕÓÐÐí¶àÖÖ£¬£¬£¬£¬£¬£¬ÈçCO2ÆøÌå±£»£»£»£»£»£»£»¤º¸¡¢µç×躸¡¢ë²»¡º¸¡¢µç»¡º¸¡¢¼¤¹âº¸µÈ¡£¡£¡£¡£¡£¡£¡£ÔÚÕâЩº¸½Ó¹¤ÒÕÖУ¬£¬£¬£¬£¬£¬CO2ÆøÌå±£»£»£»£»£»£»£»¤º¸¡¢µç×躸¾ßÓÐÉú²úÁ¿´ó¡¢º¸½Ó±äÐÎС¡¢Ð§Âʸߡ¢±ãÓÚ²Ù×÷¡¢×Ô¶¯»¯Ë®Æ½¸ß¡¢µÍÄܺĵÈÌØµã£¬£¬£¬£¬£¬£¬½ÏÁ¿ÊÊºÏÆû³µ³µÉí±¡°åÁýÕÖÁ㲿¼þÒÔ¼°³µÏá¡¢³µ¼ÜºÍ³µÇŵȵĺ¸½Ó¡£¡£¡£¡£¡£¡£¡£
¢ÙCO2ÆøÌå±£»£»£»£»£»£»£»¤º¸¸Ãº¸½Ó¹¤ÒÕÖ÷ÒªÓÃÓÚÆû³µ³µÉíÃÉÆ¤¡¢ºóÇÅ¡¢³µ¼ÜÒÔ¼°³µÏäµÈµÄº¸½Ó¡£¡£¡£¡£¡£¡£¡£
¢Úµç×躸µãº¸¹¤ÒÕÊǵç×躸µÄÒ»ÖÖ£¬£¬£¬£¬£¬£¬¾ßÓвÙ×÷¿ì½Ý¡¢Éú²úЧÂʸߵÈÓŵ㣬£¬£¬£¬£¬£¬³ÉΪÁ˰׳µÉíÖÆÔìµÄÖ÷Òªº¸½Ó¹¤ÒÕ£¬£¬£¬£¬£¬£¬ÒѾÔÚÆû³µÖÆÔìÖлñµÃÆÕ±éÓ¦Ó㬣¬£¬£¬£¬£¬Ò²ÊÇÄ¿½ñÆû³µÓøßÇ¿¸ÖµÄÖ÷Òªº¸½ÓÒªÁì[2]¡£¡£¡£¡£¡£¡£¡£ÔÚÏÖ´úÆû³µÖÆÔìÖУ¬£¬£¬£¬£¬£¬°×³µÉíÔ¼ÓÐ4000¡«5000 ¸öº¸µã¡£¡£¡£¡£¡£¡£¡£
¢ÛÆû³µ°åµÄ¼¤¹âº¸½Ó¾ßÓиßÄÜ¡¢¸ßËÙ¡¢ÈÈÓ°ÏìÇøÐ¡ºÍº¸·ìÖÊÁ¿¸ßµÈÓŵ㣬£¬£¬£¬£¬£¬ÇÒº¸½Ó¾«¶È¸ß£¬£¬£¬£¬£¬£¬Áã¼þ±äÐÎС£¬£¬£¬£¬£¬£¬²¢ÄÜÏÔÖøÌá¸ß³µÉíµÄÇ¿¶ÈºÍ¸Õ¶È£¬£¬£¬£¬£¬£¬ÒѾÔڰ׳µÉíµÄÖÆÔìÖлñµÃÆÕ±éÓ¦Óᣡ£¡£¡£¡£¡£¡£
¢ÜMIGÇ¥º¸£¬£¬£¬£¬£¬£¬¹ØÓÚ¶ÆÐ¿°å£¬£¬£¬£¬£¬£¬ÓÉÓÚпµÄÈÛµãºÍ·ÐµãµÍ£¬£¬£¬£¬£¬£¬Ê¹ÓÃMAG ÈÛ»¯º¸Ê±£¬£¬£¬£¬£¬£¬Ôڵ绡×÷ÓÃÏ£¬£¬£¬£¬£¬£¬¶ÆÐ¿²ãÒׯø»¯ºÍÑõ»¯£¬£¬£¬£¬£¬£¬ÐÎ³ÉÆø¿×¡¢Î´Èۺϼ°ÁÑÎÆµÈȱÏÝ¡£¡£¡£¡£¡£¡£¡£¿£¿£¿£¿£¿£¿£¿ÉÒÔʹÓÃMIG º¸¶Ô¶Æ²ã°åʵÑéµç»¡Ç¥º¸£¬£¬£¬£¬£¬£¬Ñ¡ÔñºÏÊʵı£»£»£»£»£»£»£»¤ÆøÌ壬£¬£¬£¬£¬£¬ÓÅ»¯º¸½Ó²ÎÊý£¬£¬£¬£¬£¬£¬ïÔÌÈÈÁ¿ÊäÈ룬£¬£¬£¬£¬£¬ïÔÌпµÄ»Ó·¢£¬£¬£¬£¬£¬£¬²¢½µµÍÄÚÓ¦Á¦£¬£¬£¬£¬£¬£¬µÖ´ï¼õС°åÁϱäÐεÄÄ¿µÄ¡£¡£¡£¡£¡£¡£¡£
1.4 ÂÁºÏ½ðº¸½ÓÊÖÒÕÔÚÆû³µÖÆÔìÖеÄÓ¦ÓÃ
Æû³µÓÃÂÁºÏ½ð¿É·ÖΪÖýÔìÂÁºÏ½ðºÍ±äÐÎÂÁºÏ½ð¡£¡£¡£¡£¡£¡£¡£ÖýÔìÂÁºÏ½ðÔÚÆû³µÉϵÄʹÓÃÁ¿×î¶à£¬£¬£¬£¬£¬£¬Õ¼80£¥ÒÔÉÏ£¬£¬£¬£¬£¬£¬ÆäÖÐÓÖ·ÖÎªÖØÁ¦ÖýÔì¼þ¡¢µÍѹÖýÔì¼þºÍÆäËûÌØÖÖÖýÔìÁã¼þ¡£¡£¡£¡£¡£¡£¡£±äÐÎÂÁºÏ½ð°üÀ¨°å²Ä¡¢²²Ä¡¢¼·Ñ¹²Ä¼°¶Í¼þµÈ¡£¡£¡£¡£¡£¡£¡£Ììϸ÷¹ú¹¤ÒµÓÃÂÁºÏ½ðÖÊÁÏµÄÆ·ÖÖ×é³ÉËäÈ»ÓÐÒ»¶¨µÄ²î±ð£¬£¬£¬£¬£¬£¬µ«¸ÅÂÔÊÇÏàͬµÄ¡£¡£¡£¡£¡£¡£¡£ÆäÆ·ÖÖ×é³É£ºÖý¼þÕ¼80£¥×óÓÒ£¬£¬£¬£¬£¬£¬¶Í¼þÕ¼1£¥¡«3£¥£¬£¬£¬£¬£¬£¬ÆäÓàΪ¼Ó¹¤²Ä¡£¡£¡£¡£¡£¡£¡£
ÏìÓ¦µÄÂÁºÏ½ðº¸½ÓÊÖÒÕµÄÖÖÀà½ÏÁ¿¶à£¬£¬£¬£¬£¬£¬³ýÁËÖ±Á÷Âö³åMIGº¸ÂÁÊÖÒÕÒÔÍ⣬£¬£¬£¬£¬£¬ÉÐÓÐÒÔϼ¸ÖÖ£º
½»Á÷ TIG ÂÁº¸
½ÏºÃµÄÈÛÉîºÍɨ³ýÑõ»¯Ä¤»®·ÖÊÇÕý¡¢¸º¼«ÐÔÎÙ¼«Æø±£º¸µÄ»ù±¾ÌØÕ÷£¬£¬£¬£¬£¬£¬Ê¹Óý»Á÷µçÔ´µÄÎÙ¼«Æø±£º¸ÔÚÕâÁ½ÖÖÌØÕ÷ÉÏÈ¡µÃÁËÆ½ºâ£¬£¬£¬£¬£¬£¬ÔÚÕý¼«ÐԵİëÖÜ£¬£¬£¬£¬£¬£¬µç»¡ÓÐÓÃµØÆÆ³ýÁ˸½×ÅÖÊÁÏÍâòµÄÑõ»¯ÂÁ±¡Ä¤£¬£¬£¬£¬£¬£¬¶øÔÚ¸º¼«ÐԵİëÖÜ£¬£¬£¬£¬£¬£¬Ôò½«ÖÊÁÏÈۺϡ£¡£¡£¡£¡£¡£¡£
½»Á÷Âö³åÈÛ»¯¼«ë²»¡º¸(AC PMIG)
ÎÙ¼«ë²»¡º¸(TIG)
ËäÈ»¿ÉÒÔº¸½Ó±¡°å£¬£¬£¬£¬£¬£¬¿ÉÊǺ¸½ÓËÙÂʵ͡¢±äÐδ󡣡£¡£¡£¡£¡£¡£Âö³åÈÛ»¯¼«ë²»¡º¸Ö±Á÷ÇÒº¸Ë¿ÎªÕý(DCEP PMIG)ʱËäÈ»µç»¡Îȹ̣¬£¬£¬£¬£¬£¬È۵ιý¶ÉÈÝÒ×£¬£¬£¬£¬£¬£¬¿ÉÊǵ绡
ÂÁºÏ½ð±ä¼«ÐÔµÈÀë×Ó»¡º¸£¨VPPA£©
ÂÁºÏ½ðµÄ¼¤¹âº¸
Ö±Á÷Âö³å MIG º¸ÊÇÒ»ÖÖÓ¦ÓÃ½ÏÆÕ±éµÄ¸ßЧº¸½ÓÒªÁì
ËäÈ»½»Á÷µçÔ´¿ÉÒÔÓÐÓõÄÈ¥³ýÑõ»¯Ä¤£¬£¬£¬£¬£¬£¬¿ÉÊÇÔÚµçÁ÷¹ýÁãʱ£¬£¬£¬£¬£¬£¬µç»¡ÄÑÒÔÔÙÒýȼ£¬£¬£¬£¬£¬£¬ÆÆËðµç»¡ÎȹÌÐÔ£¬£¬£¬£¬£¬£¬ÒÔÊÇͨ³£½ÓÄÉÖ±Á÷·´¼«ÐÔµçÔ´¡£¡£¡£¡£¡£¡£¡£P-GMAW ÒªÁì¼´ÓÃÓÚ°ÂµÏ A8 ÂÁ¹¹¼ÜµÄº¸½ÓÖУ¬£¬£¬£¬£¬£¬¼ûͼ5¡£¡£¡£¡£¡£¡£¡£µÍƵµ÷ÖÆÐÍÂö³å MIG º¸½ÓÒªÁ죨˫Âö³å£©Ò²±»ÀֳɵØÓ¦ÓÃÓÚµÄĦÍгµÂÁ³µ¼ÜµÄº¸½ÓÉú²ú¡£¡£¡£¡£¡£¡£¡£

ͼ5 ÓÃP-GMAWÒªÁ캸°ÂµÏA8ÂÁ¹¹¼Ü
1.5 Æû³µÐÐÒµ¶Ôº¸½Ó×Ô¶¯»¯ºÍº¸½ÓµçÔ´µÄÐèÇó
1.5.1 Æû³µÐÐÒµ¶Ô×Ô¶¯»¯µÄÐèÇó
¢Ù¸ßЧ¡¢¸ßËÙ¡¢ÖÇÄÜ»¯º¸½ÓÊÇÏÖ´úº¸½ÓÊÖÒÕµÄÉú³¤Æ«Ïò, ÊÇʵÏÖÏÖ´ú»¯º¸½ÓµÄ±ØÓÉ֮·, º¸½Ó»úеÈËÔÚÌá¸ßº¸½ÓÖÊÁ¿¡¢½µµÍº¸½Ó±¾Ç®¡¢ÊµÏÖº¸½Ó×Ô¶¯»¯·½ÃæÊÎÑÝ×ÅÖ÷Òª½ÇÉ«Æû³µº¸½Ó»úеÈ˵ÄÓ¦ÓÃÐèÇóÏÖÔÚ, ÔÚÖйúÓÐ 30%µÄ¹¤Òµ»úеÈËÓ¦ÓÃÓÚÆû³µÖÆÔìÒµ, ÆäÖÐ 50%ÒÔÉÏΪº¸½Ó»úеÈË¡£¡£¡£¡£¡£¡£¡£
¢ÚÌá¸ßº¸½ÓÀú³Ì×Ô¶¯»¯ÊÇÒ»¸öϵͳ¹¤³Ì, ¶Ôº¸½Ó×°±¸¡¢º¸½Ó¹¤ÒÕ /ÒªÁì¡¢º¸½Ó¸¨¾ßµÈ¶¼ÓÐÐí¶àеÄÒªÇ󡣡£¡£¡£¡£¡£¡£ÎªÁËʵÏÖ¸ßËÙ¡¢¸ßЧÂʺ¸½Ó, ¶Ôº¸½ÓµçÔ´µÄÒªÇóÒ²Öð²½Ìá¸ß¡£¡£¡£¡£¡£¡£¡£
¢Û×Ô¶¯»¯¡¢ÖÇÄÜ»¯º¸½ÓÊÇÊ±ÊÆËùÇ÷¡£¡£¡£¡£¡£¡£¡£³µÉíÆ·ÖÖ¶à¡¢»»´ú¿ì, ÒªÇóÆû³µº¸½Ó×°±¸¸üпì, ²¢Ö»¹ÜʵÏÖÈáÐÔ»¯Éú²ú, »úеÈ˺¸½Ó¡¢Í¿½º¡¢°áÔ˵È×é³ÉÈáÐÔ»¯Éú²úϵͳ;
1.5.2 Æû³µÐÐÒµ¶Ôµçº¸»úÆóÒµµÄÒªÇó
²»¹ÜÊÇÆû³µÕû³µÕÕ¾ÉÁ㲿¼þ£¬£¬£¬£¬£¬£¬»ù±¾É϶¼Éæ¼°µ½º¸½ÓÊÖÒÕµÄÓ¦Óᣡ£¡£¡£¡£¡£¡£¿ÉÊÇÕû³µ½Ç¶Èµçº¸»úÆóÒµÒªÏëÖ±½Ó½øÈë¼ÓÈ룬£¬£¬£¬£¬£¬Ò»·½ÃæÐèÒª½ÏÇ¿µÄÆ·ÅÆ¶ÈºÍÊÖÒÕʵÁ¦£¬£¬£¬£¬£¬£¬ÁíÒ»·½Ã滹ÐèÒªÓÐÒ»¶¨µÄÈËÂö×ÊÔ´£¬£¬£¬£¬£¬£¬Äܹ»ÔÚÏîÄ¿Â仧֮ǰÉõÖÁ³µÆóÓëµØ·½Õþ¸®Ì¸ÅгõÆÚ¾ÍÌáǰ½éÈë¡£¡£¡£¡£¡£¡£¡£ÕâÖÖ¾ºÕùÄ¿µÄ¼¯ÖС¢Éæ¼°È«Çò¡¢ÄѶȺܴ󡣡£¡£¡£¡£¡£¡£Ïà·´£¬£¬£¬£¬£¬£¬ÈôÊÇ´ÓÁ㲿¼þÅäÌ׵ĽǶȽøÈëºÍ¼ÓÈ룬£¬£¬£¬£¬£¬Ïà¶ÔÒªÈÝÒ×һЩ£¬£¬£¬£¬£¬£¬ÊÂʵÁ㲿¼þÅäÌ×Éæ¼°µÄÆóÒµÊý±¶ÓÚÕû³µÆóÒµ£¬£¬£¬£¬£¬£¬Í»ÆÆ¿Ú¶à£¬£¬£¬£¬£¬£¬¾ºÕùÇ¿¶ÈÏÔ×ÅÈõÓÚÓÐÏÞµÄÕû³µÊг¡¡£¡£¡£¡£¡£¡£¡£Æû³µÐÐÒµ¶Ôº¸»úµÄÒªÇ󣬣¬£¬£¬£¬£¬Èç±í5Ëùʾ¡£¡£¡£¡£¡£¡£¡£

Áù¡¢Âó¸ñº¸»úÔÚÆû³µÐÐÒµµÄ»úÔµºÍÌôÕ½
»ùÓÚ¶ÔÈÛ»¯¼«ÆøÌå±£»£»£»£»£»£»£»¤º¸½ÓÒªÁìºÍ¹¤ÒÕÔÚº£ÄÚÆû³µÐÐÒµµÄÓ¦ÓÃÏàʶ£¬£¬£¬£¬£¬£¬ÒÔ¼°¶ÔÒÚÍòÏÈÉúmrµçÆøÏÖÓеĺͼ´½«ÉÏÊеIJúÆ·£¬£¬£¬£¬£¬£¬ÄܸüºÃµÄÔÚº£ÄÚÆû³µÐÐÒµ»ñµÃÍÆ¹ãºÍʹÓ㬣¬£¬£¬£¬£¬ÐèÒª´ÓÒÔϼ¸µãÇÐÈë¡£¡£¡£¡£¡£¡£¡£
1. ¶þÑõ»¯Ì¼µÍ·É½¦¡¢µÍ±äÐΡ¢¸ßËÙº¸¹¤ÒÕ
Æû³µÁìÓòËùʹÓõĸßÇ¿¸Ö£¬£¬£¬£¬£¬£¬ºñ¶È×î´ó²»µ½2mm£¬£¬£¬£¬£¬£¬ÒªÇ󺸺ó±äÐÎÁ¿Ð¡£¬£¬£¬£¬£¬£¬Ç¿¶È¸ß£¬£¬£¬£¬£¬£¬±¾Ç®µÍ£¬£¬£¬£¬£¬£¬ÒײÙ×÷£¬£¬£¬£¬£¬£¬Ò×ʵÏÖ×Ô¶¯»¯¡£¡£¡£¡£¡£¡£¡£ÒÔÊǶþÑõ»¯Ì¼µÍ·É½¦¹¤ÒÕÄܹ»ºÃÖª×ãÓû§ÐèÒª¡£¡£¡£¡£¡£¡£¡£
2. ¶ÆÐ¿°åÖÊÁϺ¸½Ó¹¤ÒÕ
¿ÉÒÔÔÚÏÖÓеŤÒÕ»ù´¡ÉÏ¿ª·¢MIGÇ¥º¸¹¤ÒÕ¡£¡£¡£¡£¡£¡£¡£
3. MAGº¸»úÓë»úеÈËÅäºÏÖª×ãÆû³µÖÆÔìµÄÈáÐÔ×Ô¶¯»¯Éú²úµÄÐèÒª¡£¡£¡£¡£¡£¡£¡£
4. ¼¤¹âMAG¸´ºÏº¸ÔÚÆû³µÁìÓòµÄʹÓÃÒ²Ô½À´Ô½¶à£¬£¬£¬£¬£¬£¬¿ÉÒÔʹº¸»úºÍ¼¤¹â×°±¸ÅäºÏʹÓᣡ£¡£¡£¡£¡£¡£
5. ÔÚÐÂÄÜÔ´Æû³µÁìÓò
×î½ü¼¸ÄêÐÂÄÜÔ´Æû³µÉú³¤Ñ¸ËÙ£¬£¬£¬£¬£¬£¬²úÁ¿´ó·ùÔöÌí£¬£¬£¬£¬£¬£¬Ô½Ôç½øÈëÔ½Ò×Á¢ÎȽŸú¡£¡£¡£¡£¡£¡£¡£
6. ÔÚÆû³µÂÁ¼°ÂÁºÏ½ðÖÊÁϺ¸½ÓÁìÓò
ÓÉÓÚ×î½ü¼¸Ä꣬£¬£¬£¬£¬£¬ÓÉÓÚÂÁºÏ½ðµÄÖØÁ¿Çᣬ£¬£¬£¬£¬£¬½µµÍÆû³µÓͺĵȷ½ÃæÌص㣬£¬£¬£¬£¬£¬ÂÁºÏ½ðµÄʹÓÃÒ²Ô½À´Ô½¹ã£¬£¬£¬£¬£¬£¬Æ¾Ö¤Êг¡×ª±äÐèÒª£¬£¬£¬£¬£¬£¬À©´óÂÁº¸»úÔÚÆû³µÁìÓòµÄʹÓᣡ£¡£¡£¡£¡£¡£